简历也会被分等级,你的是第几级?

2020年4月23日 星期四 高若晨 580

你要知道平均一个工作会吸引250份简历,HR平均会用30秒来读一份简历,然后选出4-6名候选人来面试,最后发出一份Offer...



必挂简历一览,辣眼睛

足见,简历就是帮你达到第一轮面试的敲门砖,然而你的简历如草草率是几个意思?

  必挂简历1:花里胡哨



  必挂简历2:简历就像论文,好几页



很多同学简历密密麻麻的都是字,看起来好像很厉害的样子,但经不起细细推敲,罗列的都是与岗位无关的经历,甚至找了一分钟都没找到任何有用的关键词。这样假大空的简历其实比写错字还让人不能接受,因为经历等于都是空白。

其实,当简历的关键词经过精准设计,行业、职能、职位信息和薪酬范围数据等关键词都在招聘平台上展示后,HR或猎头很快就能通过关键搜索到你,主动联系你,这是一个快速匹配的技术过程。

  必挂简历3:错别字+照片奇葩




不要大头贴,不要露胸,不要大浓妆,不差几十块钱,最好找个专业拍摄求职照的地方把照片搞定。HR如果看到错别字、排版混乱、照片奇葩这些低级错误出现,随时有可能因为这些“小”问题直接Pass掉你的简历。所以,各位小伙伴对待简历一定要认真,反复反复检查,不要给自己挖坑!

简历,突出的就是“简”,冗长繁杂的那不是简历,没人有时间逐字逐句看你写的内容,要突出优势,用简洁的风格和与应聘职位匹配的关键词赢得机会。


简历中的三六九等

面对形形色色的简历,HR会如何处理?给大家还原一个典型外资九大投行+麦肯锡的分析师挑选简历的真实经历:

“8月的一天,我突然发现桌子上多了一本白皮书,一开始还以为是上市报告,拿起来一看才发现是今年秋招的应聘简历,而且还不是所有的学校,仅仅是来自我的母校的的就做成了这么厚本书。再一看,哎哟喂,两天后就讨论,请大家每个人各自挑选出5份。


近500多份简历,你叫一个每天工作18小时的搬砖工抽出时间一份份看简历,怎么看?那就只能以高标准严要求快速过了,除非我认识你。




而所谓的高标准严要求,其实就是几点:

GPA 3.5以上,有过相关项目实习经历,或者是大牛人(高分,有很多领导职位和课外活动的)

体育超超超好者(比如你是参加全美大学篮球赛冠军队的)

或是有不寻常的经历的(像是参加过兵打过仗的), 这不,真有一位UCLA数学系的童鞋扛起AK47去利比亚参加反武装斗争了,他把这段“独特”的经历写成了internship。





简历在五百强HR眼里从教育经历其实就开始划分等级:


一档:北清复交 + 海外名校(G2+藤校)
二档:985+211+澳洲G8+英国G5+北美前80+欧洲10
三档:双非一本+其他海归
四档:二本



HR想看的简历是什么样? 

看似只有一页的简历,其实体现了很多内容,而3秒定乾坤的简历在于你如何向HR展现有效信息。
岗位匹配才是最有针对性的简历
首先你需要搜索你要申请的岗位描述(Job Description),因为你要知道这个岗位需要具备哪些能力,知己知彼才能百战不殆,你要判断的是这个岗位适不适合你,然后是你要怎么在自己的简历中体现出这个岗位所应该具备的能力,让HR一眼就锁定你的简历。


导师:
跟我要招聘岗位相匹配有相关的信息,我才会花时间再认真看。



针对10个类似岗位的JD,总结企业针对该岗位的关键词,比如:VBA, Modeling, 这两个技能是必须的。你过往的经验、技能、素质越符合这个岗位要求,两者匹配度越高,你的简历就越吸引人。那么你的简历没有这样的关键词就非常容易被企业的网申系统Pass掉。
熟练运用STAR法则,量化成果
工作的硬技能将是18年之后雇主最关注的,比如你是否会画PRD,比如你是否会做社群运营?你会不会解Case?你是否了解一二级市场的估值建模?实习+项目将是你最好的技能背书。而其中,运营最多的是数据。


实习经历的逻辑顺序,该选哪些对岗位申请有用的经历都是需要仔细思考的。而且有两到三个靠谱且相关的就可以了,不用整特多,真正有用的实习只有以下几种:

  • 大公司实习(直接抓住HR眼球)
  • 非常相关的实习经历(与申请岗位直接相关)
  • 自己独立完成了项目的实习(最好有数据和结果支持)


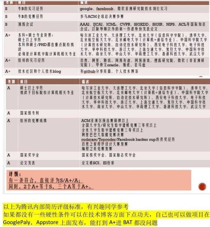
具体可参照网上流传的腾讯简历评级标准:



值得注意的是,经历可以修饰,但必须是真实的。很多同学,一开始为了凸显自己的独特,觉得实习经历无从考证,随便把别人的经历当成自己的,洋洋洒洒写的有模有样。但是,也许正因为这个你会被HR直接Out!


你的简历要经得起任何方式的背景调查,你只是优化了工作经历,将日常工作内容中的优势与重点提取出来,着重描写你造就的成果。
举例一:部门实习生
简历包装后:
协调总经理每日行程,安排访客到访登记,参与每个访客会议并进行会议记录,  负责跟进多个潜在合作方后续合作事项。
负责各部门每周过百件快递的收发,将文件拆分、命名、归类,确保各部门能够  简单高效地找到所需文件,
背调结果:做会议纪要,整理资料。


举例二:咨询公司实习生
简历包装前:寻找专家进行访谈,收集数据并整理
背调结果:打cold call和上街发传单。


记住,简历包装不是夸大其词,而是你作为一个人才对于自己工作职责和岗位的深层理解。HR在筛选简历时最大的要求是:在最短的时间内判断出你是否匹配这个岗位。


梦想很丰满,现实很骨感

无论是名校还是非名校的学生

都应认真对待自己的求职简历

毕竟作为和企业接触的第一道关卡

简历直接决定了你的竞争力



}
Alternate Text  联系我们
Alternate Text 地址: 河南省新郑市龙湖镇文昌路1号

Alternate Text 邮箱: shengdajob@163.com

Alternate Text 电话: 0371-62565176(就业手续)
0371-62436248(用人单位服务)
0371-62436106(档案管理)
0371-85911167(校友联络)

Alternate Text

关注微信

扫描左侧二维码
获取最新资讯